|
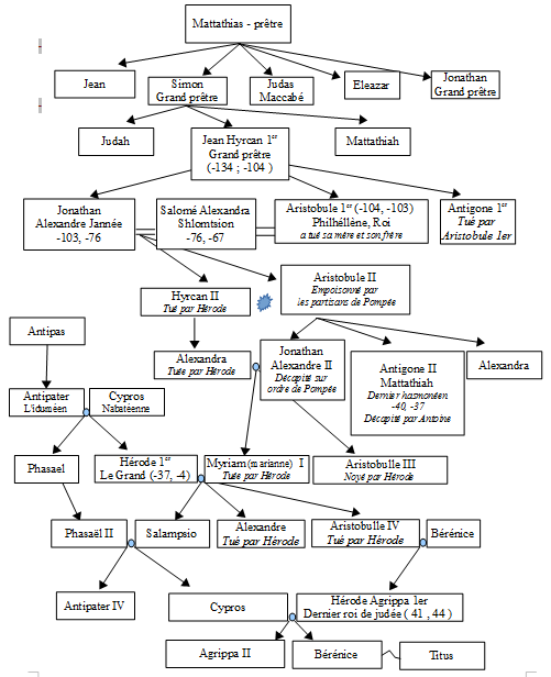
Mattatias, prêtre |
|
Judas, fils de Mattatias, s'empare de Jérusalem en -164 (hanouccah) |
|
Jonathan, grand pretre (-152; -142) |
|
Simon , frère de jonathan, grand prêtre (-142, -134) |
|
Jean Hyrcan 1er, deuxième fils de Simon, grand prêtre (-134; -104) |
|
Aristobule Ier (104-103), fils de Jean Hyrcan Ier, prend le titre de roi ; |
|
Alexandre Jannée (Alexandre Jonathan) ou Yannaï (103-76),en conflit avec son frère Aristobule Ier ; |
|
Salomé Alexandra (76-67), épouse d'Aristobule Ier puis d'Alexandre Jannée ; |
|
Hyrcan II et Aristobule II, fils d'Alexandre Jannée, se disputent le pouvoir royal et la fonction de grand prêtre. |
|
Antigone II Mattathias (- 40 - 37), dernier fils d'Aristobule II, roi et grand prêtre hasmonéen |
|
Antigone II Mattathiah (-80; -37). |
|
Hérode 1er le Grand (-37; -4), fils de l'iduméen1 Antipater, conseiller de Hyrcan II. Son épouse Mariamne (Myriam) est hasmonéenne. |
1L'Idumée est le territoire au nord du désert du Neguev
